Peer Review Process
Initial Evaluation and Decision
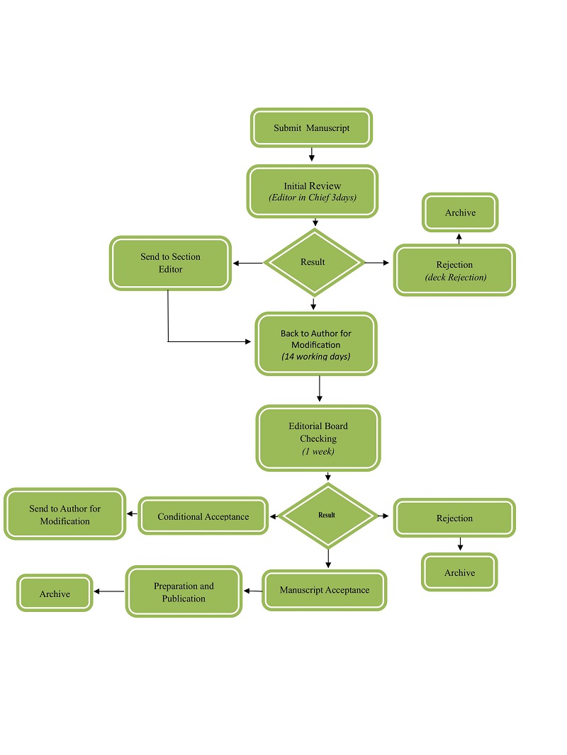
Editor-in-Chief and Editorial Manager will initially screen all submissions received by the editorial office of the Iraqi J. Vet. Med. to determine if they are within the instructions of the guide to authors in terms of formatting preparation, ethical policies of the journal, and journal's scope. Submissions that are not properly follow the author’s guideline regarding manuscript formatting requirements will be returned to the corresponding author(s) to revise and resubmit within one week. Editor-in-Chief will reject submissions that do not conform to the ethical policies and the scope of the journal without further peer review. If submissions are judged appropriate to the journal, Editor-in-Chief will assign the submissions for plagiarism checking software iThenticate. If the result of originality is less than 20%, submissions will be further considered for the peer-review process, if not, will be rejected.
Peer Review
The Iraqi J. Vet. Med. applies double-blind review, where the the identities of the reviewers and authors keep anonymously throughout the peer-review process. If the manuscript passes the initial screening, it will be assigned to a section editor who will assess scientific eligibility and recommend reviewers within the scope of the article to the Editor-in-Chief. Editor-in-Chief will assign the manuscript to at least two independent experts for review, who may include, but not necessarily, a member of the editorial board or a suggested reviewer by the author(s). Based on the title and abstract of the manuscript, the assigned reviewers may accept or reject any involvement in the review process.
The reviewers will evaluate the manuscript and submit it back with their recommendations to the Editor-in-Chief within 2 weeks. If one of the reviewers recommends rejection or acceptance with a wide difference from the other reviewer, the Editor-in-Chief will invite a third reviewer to decide the rejection, acceptance, or revision of the manuscript. Manuscripts that need revision will be sent back to the corresponding author(s) along with the reviewer's comments. The corresponding author(s) must return the revised manuscript to the editorial office within 2 weeks. Manuscripts will be considered withdrawn if they exceed the revision due date. A request for an extension is acceptable if made before the revision due date. The corresponding author(s) should respond to reviewer comments in a point-by-point style. Disagreement with reviewer suggestions by the corresponding authors should be addressed clearly. The editor-in-chief will then send the revised manuscript to the Editorial Manager to ensure that it has been revised in accordance with the reviewers' suggestions.
Final Decision
The Editor-in-Chief will make one of the following decisions, which will be a final decision, after considering all reviewer comments.
1. Accept with Minor Revisions
The submitted manuscript is accepted, and minor revisions according to the comments of reviewers are requested.
2. Major Revisions Required
The submitted manuscript has to go through further review after revision by the author(s) to be considered for publication. The author(s) will be requested to resubmit the revision within 2 weeks, and the revised version will be sent back to the same reviewers.
3. Reject
The submitted manuscript has many weaknesses such as incomplete data; inappropriate methodologies; inconsistency among objective(s), design of the research, results, and conclusion; or lack of originality and no expansion of the current knowledge.
Author Appeals
If the final decision of a submitted manuscript is rejected, Editor-in-Chief will notify the corresponding author(s) of the reason(s) for rejection. Rejection decision can be appealed by sending an email to Editor-in-Chief at [email protected]. The appellant authors must provide a comprehensive justification with point-by-point responses to comments of the reviewers or editors. Editor-in-Chief will review and discuss the appeal with the journal editors to give a consultative recommendation on the manuscript. The recommendation may be acceptance, further peer-review, or maintain the original rejection decision. A reject decision is final and cannot be reversed.
Publication
If a manuscript is accepted, Editor-in-Chief will send an acceptance letter to the corresponding author(s) including publication fees. The manuscript will be sent to the technical editor for editing and design process and then to the publisher.
